感谢您选择携程自营旅游,预祝您在马尔代夫度过一个美好愉快的假期!
马尔代夫入境要求:
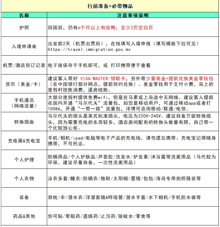
1.护照6个月以上有效期,至少2页空白页
2.马尔代夫针对中国游客实施“免签”政策,中国公民去马尔代夫无需办理签证。从入境当天算,停留不超过30天。
3.入境前48小时即提前2天(机票出票后),线上填写入境申报 https://travel.immigration.gov.mv(模板见下方)
4.机票&酒店预订记录(携程产品确认单即可)

注意事项:
1. 国际航班请于航班起飞前3小时到达机场,前往相应航空公司柜台自行办理登记手续。
1)如需要转机,请注意在办理值机时,提出行李“一托到底”,直挂目的地
2)航班时间均以24小时制标注,请注意上下午时间(不要误机)。出发和抵达时间均为当地时间
如您预订的是凌晨航班,请注意需要提前一天抵达机场办理登机。
举例:小张预订了2024-06-01 SQ825 0035凌晨起飞的航班,则他需提前一天,05-31晚上抵达机场办理登机。
3)订单确认后的航班时刻仍有可能会随季节变化调整,请以出票后电子客票单为准,并请您抵达机场后根据电子信息屏的提示再次核对航班信息。
2. 中国公民可以凭护照和登机牌直接出境,抵达马尔代夫后办理免签入境。中国公民在马尔代夫均可获取30天有效停留,马尔代夫政府规定整个旅行活动期间距离护照有效期不足半年者,将禁止其入境,请注意您的护照有效期。
3. 请仔细检查携程给到的酒店确认单、机票单信息是否有误。
4. 关于接送机:
1)马累机场有2个航站楼:T1 (新航站楼)和 T2 (老航站楼)
目前新航站楼T1已全部启动,国际航班全部落地 T1新航站楼,出机场取完行李后,请在出口处,寻找举酒店英文名字的服务生,
出示护照核对信息后,他会带您去办理(快艇/水飞/内飞)手续,水飞柜台在T1新航站楼,可以直接办理,(若未找到接机服务生,
请至Gate1-4看下);
2)如首晚入住马累蜂巢尊享酒店,同样在机场出口处寻找举酒店英文名字的服务生,如果没有找到,可以问下help desk的工作人员,
或者也可以至老航站楼C2柜台找到机场代表。马累酒店当天晚上会通知您,第二天送您去机场的时间(岛上度假村会把上岛交通
(快艇/水飞/内飞)时刻,提前一天告知马累酒店),次日回到马累国际机场后,请再次寻找第二程酒店服务生,或者酒店柜台,
出示护照核对信息后安排上岛服务。
5.蜜月服务:请查看是否符合酒店蜜月条件,如果符合要求,可以提前申请。如果您在出行前申请酒店的蜜月套餐,请记得携带结婚证原件上岛,以备查验。
6.货币及兑换:马累岛上使用Rufiyya(拉菲亚),美金也可以使用,建议客人提前兑换少量美金+美金零钱包(在中国银行部分网点,可提前app预约兑换零钱包),用于马累过渡一晚使用+岛上支付小费,岛上的度假村全是挂账消费,退房结账时可以VISA/MASTER/银联卡支付,也可用美金支付。
7. 关于小费(自愿,不强制):马代是小费制国家,如您觉得服务还不错,可以适当给服务生一些小费。
适用于以下场景:搬运行李服务生;管家服务;打扫房间的服务生,放在枕头边;参加出海活动,带您浮潜/海钓/努力寻找海豚海龟鲸鱼等船上的工作人员(用餐时如果餐厅加收了服务费,可以不用再给小费),以下金额可作为参考:
床头小费:USD$2.00-5.00
管家小费:USD$10.00-50.00
行李小费:USD$2.00-5.00(服务生将行李提至房间及送出房间)
出海小费:USD$5.00-10.00(出海活动时,提供您帮助的服务生)
一些奢华的岛屿会为每对住客配备管家。简单地说管家就是专职的服务生。一个称职的管家每天都会适时的出现询问住客今天过的是否愉快,住客有什么特殊要求或投诉也可以在此时向管家提出。管家的小费可适当多一些。建议10-50美元(自愿,不强制)
8. 海关:携带酒类饮料、猪肉制品或其他伊斯兰教忌讳的东西进入马尔代夫都是非法的。同时,携带海水、失事船只残骸碎片、岛上的贝壳(不是可购买商品)或珊瑚 出马尔代夫也不可以。购买由海龟制成的物品也属违法。军火、武器、色情刊物、毒品及酒类都严禁入境。
9. 时差:马尔代夫与中国有3个小时时差,比北京时间慢3小时,抵达马累后请把时间往前播慢三个小时。
10. 语言:马尔代夫官方语言是迪维希语(Divehi),这是一种古老的锡兰语,来自斯里兰卡,后来又混入了英语、阿拉伯语、印度语等元素。目前英语作为第二种语言被广泛使用,在机场岛马累市区及各岛上度假村,受过教育的人都可以很好地说英语。
11. 电话:马尔代夫国家区号代码960,所有马尔代夫电话号码都是7位,没有区号,6位号码前加“3”。中国的手机可以在马尔代夫使用。出发前可以先开通手机国际漫游服务,详情请洽当地移动运营商。
12. 在马累机场或者马累市区游玩等待时,您可能会受到当地人之邀,带您去马累市区游玩或者当地的餐厅用餐,类似于向导服务。请注意这些当地人并不在酒店管理之下,也非携程行程中安排。如客人想跟随前往之马累是市区 city walk,请务必事先谈好价格,以免不必要的纠纷(如产生的纠纷及损失,需客户自行承担)
13. 马尔代夫阳光直射非常厉害,请务必注意防晒,出行前带好防晒霜及遮阳帽,避免阳光直射灼伤皮肤。如您喜欢浮潜,可提前准备潜水衣,面罩,水下相机,记录马代五彩斑斓的水底世界。如有需要,建议携带防蚊用品。
14. 旅游期间,务必注意人身安全,妥善保管好您随身物品、财务,贵重物品随身携带(大部分酒店房间有保险柜,贵重物品不方面随时携带时,可以放入保险贵)。建议每位客人购买旅游意外保险。在岛上游泳、浮潜或进行其他水上运动前,请一定提前了解周围水域的地形情况,安全标示及救生员的设置点,如需前往深水区域活动,请务必接受专业人员的指引和教导。进行游泳、浮潜、各种水上活动或岛外游项目之前,请谨慎评估自身身体状况和活动安全性,不要单独下水、不要做超出能力范围的活动。请勿游的太远,尤其是岛的尽头请注意有强烈暗流。
15. 中国驻马尔代夫大使馆
地址:381a,bauddhalokamawatha, colombo7, srilanka
电话:00960 – 7458160
传真:00960 – 3307826
邮箱:chinaemb_lk@mfa.gov.cn
16.重要电话
马累国际机场:0096-033-22211
当地紧急呼叫:112
救护 102
火警 118
匪警 119
入境前48小时即提前2天(机票出票后),线上填写入境申报 https://travel.immigration.gov.mv
自2024.8.15起,马代离境时无需再填写IMUGA离境申报, 只需填写入境申报即可,操作至最后一步请截图保存二维码,当地海关可能会抽查








马累机场有2个航站楼:T1 (新航站楼)和 T2 (老航站楼)
目前新航站楼T1已全部启动,国际航班全部落地 T1新航站楼,出口酒店举牌接机(如果没找到在Gate1-4看下);
水飞柜台在T1新航站楼,可以直接办理
【马累·新航SQ】保姆级攻略
【选择新航的六大理由】
1. 国际五星航空,全球排名前十(优质的服务与餐饮)
2. 新加坡樟宜国际机场,多次获得全球最美机场的美誉(一天玩不够,超多大牌免税店,满足买买买的需求)
3. 机上免费WIFI(注册会员)& 可以提前选座
4. 新加坡免签(填写入境卡,丝滑出入境新加坡)
5. 打卡星耀樟宜(网红瀑布&滑滑梯,都在机场外,需要入境新加坡)
6. 提前预约,免费参加新加坡·半日游(新加坡机场出发)
【2024全球最佳航空公司排行榜,新航排名第二】
https://baijiahao.baidu.com/s?id=1804237500761429912&wfr=spider&for=pc
新航航班提供:靠枕、毯子、充电口、影音娱乐(提供耳机,可观看电影)
餐饮:主食二选一,小面包,水果/甜品,饮料等
蜜月和周年庆客户,可在出票前提供结婚证电子版本,申请新航蜜月蛋糕(随机一程)
(备注:6个月内结婚证,或 结婚登记日期在旅行期间)
【玩转全球最美机场·超多大牌免税店等你来】
樟宜机场官网 https://www.changiairport.com/zh
各航站楼内的品牌及游玩项目,请参考樟宜机场官网
樟宜机场景点https://www.changiairport.com/zh/discover/attractions.html#/filter?tab=all
T1 T2 T3航站楼之间有轻轨小火车接驳,从T2到T3的往返小火车上可以欣赏到网红大布,可多次往返免费乘坐。如果您想要去星耀樟宜近距离感受大瀑布,是需要出机场的。
更多机场内游玩信息,请点击以上链接查看。

星耀樟宜瀑布开放时间:
周一-周四:11:00-22:00
周五-周日及新加坡公共假期:10:00-23:00
【如何提前办理值机】
起飞前48小时内,登录以下网址
https://www.singaporeair.com/zh_CN/sg/home#/checkin
1.输入6位字符的预订编码,以及出行人中任何一个人的姓氏拼音,点击“值机”

2. 输入旅客姓名和电子机票票号的后4位,如有多人可点击“添加旅客”,最多可以9个人一起办理值机。

3.检查并核对航班信息,点击全选后为所有人一起值机,下个页面可需要填写个人信息,点击“继续”


4.页面显示”完成值机”,仔细查看座位号


5. 可以点击“更改座位“,更加清晰的看到您的座位所在区域。

6.红色框内里面是系统自动的分配的座位,如果不满意,可以重新选座,并按“保存并退出”或者“下一个航班”,同样操作确认并保存,这样选座就成功了。

【如何注册申请·新航免费WIFI】
准备工作:
下载新航app或登录新航网址,注册成为 KrisFlyer 会员,保存您的会员号
新加坡航空官方网站 | 预订国际航班机票 (singaporeair.com)
机场办理登机时,和柜台工作人员说明,您需要在机上使用免费wifi,他会在电脑里面操作绑定您的会员号。
上飞机后如何连接WIFI:
上飞机调整为飞行模式,起飞到达一定高度后,打开手机wifi,找到“KrisWorld”链接
出现以下界面说明已连接成功,会自动调整下个界面,如没有自动调整,点击”here“。
进入下个界面填写您的邮箱、名字和座位号,然后就可以开心的冲浪啦~
特别注意:
1. 起飞前无法连接wifi
2. 一个座位只能连接一台设备
3. 网速一般,可支持微信发圈


【新加坡转机·如何丝滑出入境】
新加坡自2024.2.9起对中国公民免签,如您在新加坡转机时间超过6小时,可提前网上填写入境卡,就可以直接刷中国护照,丝滑出入境新加坡。
【填写入境卡流程】
1. 下载“MyICA Mobile”app
2. 按照以下步骤填写,点击红色圈圈处:

3. 右上角切换简体中文。选择个人或者团体提交,多人出行,可以选择团体提交,一人操作多人,点击添加提交。


4. 扫描护照信息

5. 所有信息都提交完毕后,在app里面会有申报成功的记录信息,如下:

【新加坡入境】走自助通道即可,扫描护照首页+人脸和指纹,就可自助过关进入新加坡。(此时的行李通常是直挂马累的,出境游玩·零负担)
【新加坡出境】同样扫描护照首页+人脸和指纹,再次轻松出境乘坐下一程航班飞马累!
【玩转星耀樟宜&体验新加坡城市半日游】
如您选择新加坡出机场,可以玩转“星耀樟宜”,或参加免费新加坡机场大巴半日城市游(网站预约,不定时放位或现场报名)
星耀樟宜:https://www.jewelchangiairport.com/zh.html
【温馨提示】
1. 去星耀樟宜,请在T1入境(直通星耀樟宜),建议转机时间大于4小时。
2. 如果想参加新加坡免费半日游,建议转机时间大于6小时以上。
3. 如果转机时间短于4小时,建议在新加坡机场内游玩,做小火车也同行可以看到瀑布,在各大免税店买买买~